
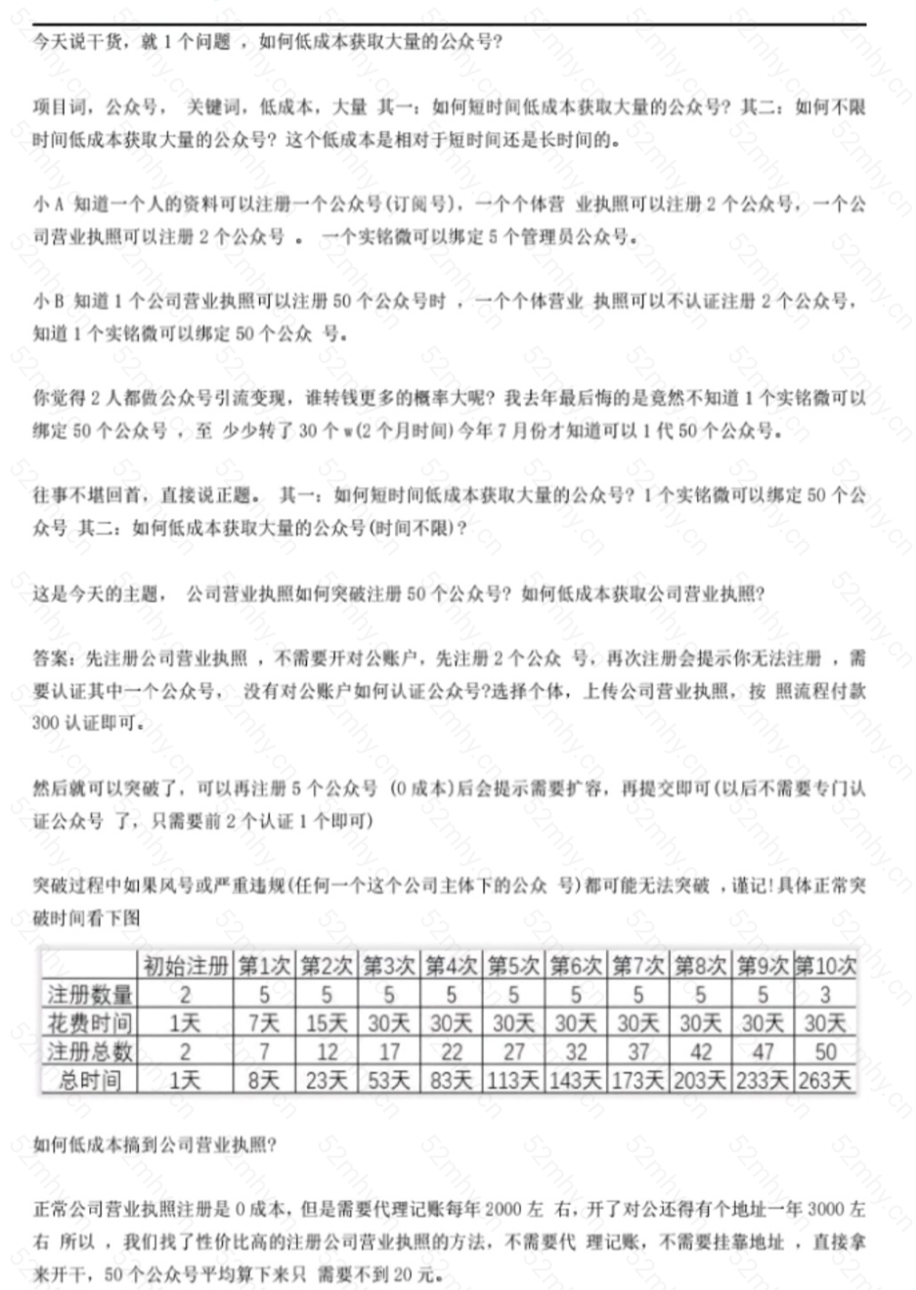
一个营业执照注册30个公众号方法
...

【游戏搬砖】外面收费998的端游原神软件
项目介绍:外面很多人需要原神代肝,目前市场是供不应求使用了这个软件,可以极大提高刷材料,过任务的速度,原来5分钟的不可跳过剧情,使用之后只需要几秒,并且秒找宝箱,神童等任务点一键传送等等不在话下。也就是说可以几分钟完成一个单子。电脑(电脑配...

二手图书项目变现思路
今天给大家分享一个二手书交易项目,教大家如何利用信息赚100元。第一,赚钱模式1.无货源模式就是不需要压货备货,不需要承担任何风险,利润低,10元左右。你从拼多多找书,在二手书街卖,赚差价。有人下单,你从拼多多下单,然后发给用户。全程由拼多...

刷步数支持微信 QQ 支付宝
【主要功能】: 去水印:支持几乎全平台刷步数支持微信QQ支付宝 (可看图五-六)【微信小程序】:步数大拿【小程序版本】:1.0.7【小程序大小】:0MB【小程序平台】:安卓Android/苹果ios【小程序功能】:...

AI智能卡通动漫虚拟人直播操作教程
Al智能卡通动漫虚拟直播间教程和软件,不用电脑,不用绿幕,手机简单搭建,可直播带货,可摆脱无人直播的烦恼,通过智能动态虚拟人物来实现无人直播,既能吸引观众粉丝,也不涉及直播违规,测试软件正常运行使用,可能部分功能需要付费,如果对于AI动漫直...

抖音黑科技无人直播自动带货项目
项目介绍:上下架商品自动讲解操作,自动直播伴侣开关播,全程不用管,理提前设置软件、素材,基本不会违规,可以长期玩,适用于多个类目,可以单品,可以混合商品。...

外面收费288的最新美团赔FU项目
教程全集的大概内容包括:1、操作思路2、话术,流程3、退款补偿等详细流程。.设备需求:手机...

彩虹云商城QQ微信素颜快捷登录设置教程,附QQ互联分发api平台地址
彩虹代刷网6.2版本开始新增了QQ快捷登录功能,这个功能出的还是非常好的,用户比较多的网站可能必须要启用这个功能了哟,就是因为方便,可以提高用户留存从而产生更多的回头客!详情介绍大家都知道,常规来说,QQ快捷登录需要在QQ互联...

2023年知乎好物赚佣保姆级教程
知乎好物带货赚佣金是个近几年比较火的项目,这个项目比较靠谱,第一批入行的大佬们比较好赚。现在要是继续用之前的方法,赚钱效果下滑严重。我这里分享一下自己摸索出来的最新的玩法,交个朋友,多交流才能进度。咱们开始进入正题吧。打开知乎网站随便找个...

小说推文/漫画项目,单号轻松日入500+
小说推文/漫画项目,单号轻松日入500+,0粉也可以做,高清素材每天更新+详细教程,小说推文-漫画项目申请介绍...
- 最近发表
- 1笔趣小说V1.0.6 书海畅游,尽在掌握
- 2【书海阁】1037 海量书源任你选 免费无广告
- 3TikTok v44.9.2 @tiktokupdatez 解锁修改版
- 4QuickEdit 文本编辑器app v1.12.10 b272 破解版
- 5MobiOffice办公套件app v16.3.59626 破解版
- 6Kilonotes 千本笔记 v3.26.1.1 破解VIP版
- 7PhotoRoom抠图工具 v2026.17.05 破解专业版
- 8YouCam Makeup 玩美彩妆 v6.42.3 破解版
- 9星影视频-免费追剧 v1.4.7 去广告纯净版
- 10 【眼福】网红小希裸拍刀马刀马 没穿哦~~小庚网专属福利
- 11养眼福利又来了!!!kk模特实拍裸露图 点击查看可加女主QQ
- 12A次元V1.0.62 沉浸式免费动漫应用
- 13【阳光彼岸】3.0.6 影视音综全覆盖 免费无广告
- 14万能五笔输入法v10.3.6.20606 去广告精简版
- 15SolveigMM Video Splitter 视频无损剪辑 v9.0.2603 破解版
Copyright© XGW9.COM版权所有〖小庚资源网〗
〖恒创科技〗为本站提供专业云计算服务
本站发布的内容来源于互联网,如果有侵权内容,请联系我们删除!E-mail:xgzyw6@outlook.com
关于我们|我要投稿|免责声明|XML地图








